
襟川教育財団は、2024年11月21日、返済不要の給付型奨学金「えりかわ学資金」における、第1期育英生募集要項を公開した(11 月 21 日に開催された記者発表会の写真。右から襟川恵子代表理事、襟川芽衣評議員 )。
襟川教育財団は、学業が優秀で勉強する意欲がありながら、シングルマザー(母子)家庭にあって、経済的な理由により高校や大学への進学を断念することがないよう、また、進学後も勉強に専念できるように、中学生、高校生、大学生を対象に、在学中も継続して返済不要の学資金を給付し、将来社会に貢献しうる人材を育成することを目指している。
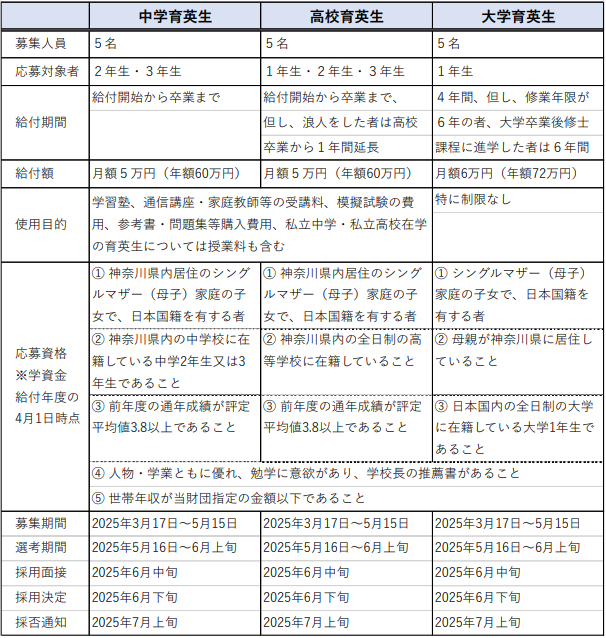
2025年3月の育英生募集開始に向けた「2025 年度中学・高校・大学育英生募集要項」の詳細は、財団の公式サイトを確認してほしい。

■財団の概要
・名称: 公益財団法人襟川教育財団
・代表: 代表理事 襟川恵子
・設立: 2023年3月28日
・事業: シングルマザー家庭で経済的理由により就学が困難な中学、高校、大学及び大学院等高等教育機関の学生に対する返済不要の学資金給付事業
・住所: 〒223-0062 横浜市港北区日吉本町1-4-24
▼公式サイト
https://foee.or.jp/
会社情報
- 会社名
- コーエーテクモホールディングス株式会社
- 設立
- 2009年4月
- 代表者
- 代表取締役会長 兼 取締役会議長 襟川 陽一/代表取締役 社長執行役員CEO 鯉沼 久史
- 決算期
- 3月
- 直近業績
- 売上高831億5000万円、営業利益321億1900万円、経常利益499億8800万円、最終利益376億2800万円(2025年3月期)
- 上場区分
- 東証プライム
- 証券コード
- 3635